国务院
省政府
市政府
简体版
|
繁体版
|
网站支持IPV6
网站首页
政务公开
解读回应
办事服务
政民互动
魅力翔安
首页
>
政务公开
>
惠企政策
>
办事指南
>
发改局
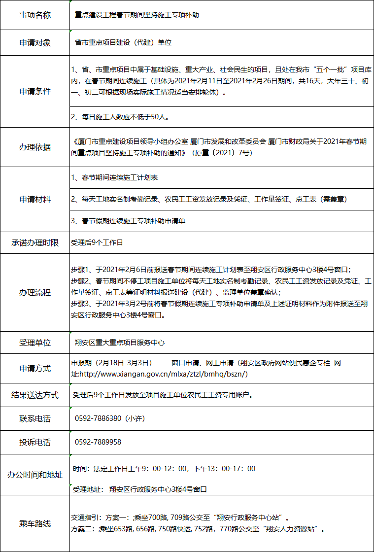
重点建设工程春节期间坚持施工专项补助办事指南
发布时间:2021-02-08 10:21
字号:
分享:
[
打印
] [
关闭
]